HomeJournal Introduction
  • For Authors

      Peer Review ProcessPrepare for Submission & Publication Fees
  • Publication PoliciesOpen AccessEditorial CommitteeContact Us中文
Peer Review Process
  • Share:

 

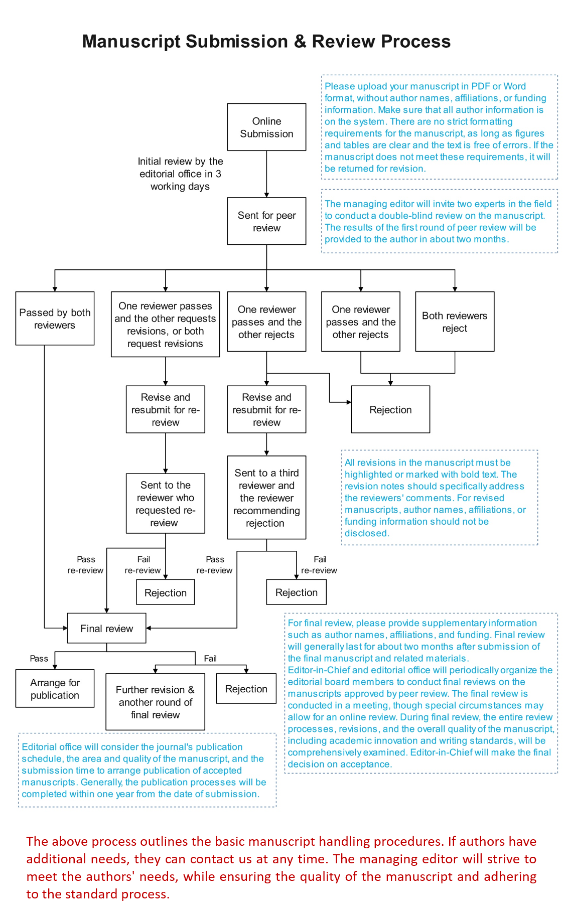
Journal of Data Acquisition and Processing employs a "three-tier review system" for manuscript evaluation, consisting of an initial review by the editorial office, a double-blind peer review by experts, and a final review by the editorial board. All submissions are first subjected to an initial review by the editors to determine their suitability for the journal. Manuscripts deemed appropriate are then sent to at least two independent experts to assess their academic quality. For manuscripts passing peer review, the Editor-in-Chief and the editorial office periodically organize the editorial board members to conduct a final review, with the Editor-in-Chief making the final acceptance decision. The detailed process and related explanations are illustrated in the following diagram:

Additional Review Notes:

(1) The above review process applies to all submissions to Journal of Data Acquisition and Processing, including those submitted to supplementary and special issues. The Editor-in-Chief is responsible for all content of the journal (including supplementary and special issues).

(2) For some special issues, the journal may invite experts in relevant fields to serve as guest editors to improve the academic quality and impact of the special issue. The activities of guest editors are supervised by the Editor-in-Chief and the editorial office to ensure the fairness of the review process.

(3) Submissions by the journal's editorial board members, reviewers, and guest editors also adhere to all the journal's review procedures. The reviews are conducted independently of the involved editorial board members/reviewers/guest editors and their research groups. Furthermore, these individuals are not allowed to participate in the review process of articles written by themselves, their family members, colleagues, or others with whom they have a conflict of interest.

 

Author Login Reviewer Login Editor Login Reader Login
Quick search
Search term
Search word
From To
Volume retrieval
External Links
National Press and Publication AdministrationChina Association for Science and TechnologyChinese Institute of ElectronicsChina Computer FederationChinese Association for Artificial IntelligenceNanjing University of Aeronautics and AstronauticsWanfang DataChina National Knowledge InfrastructureInstitute of Scientific and Technical Information of China

You are the visitor

Mailing Address:29Yudao Street,Nanjing,China

Post Code:210016 Fax:025-84892742

Phone:025-84892742 E-mail:sjcj@nuaa.edu.cn

Supported by:Beijing E-Tiller Technology Development Co., Ltd.

Copyright:Journal of Data Acquisition and Processing ® 2026 All Rights Reserved